
"아, 올해 여름휴가 때는 뭐 해 먹지?" 슬슬 휴가 계획 세우시는 분들 많으시죠? 그런데 솔직히 장 보러 가면 깜짝깜짝 놀라잖아요. 오르지 않은 걸 찾는 게 더 힘들 만큼 물가가 만만치 않으니까요. 😥
하지만 너무 걱정 마세요! 바로 이런 우리들의 시름을 덜어주기 위해 정부와 해양수산부가 두 팔 걷고 나섰습니다. 이름하여 '대한민국 수산대전-여름휴가 특별전'! 신선한 제철 수산물을 확~ 할인된 가격에 만날 수 있는 절호의 기회랍니다.
'대한민국 수산대전', 도대체 뭔가요? 🤔
'대한민국 수산대전'은 해양수산부가 주관하여 소비자들이 신선한 우리 수산물을 저렴하게 구매할 수 있도록 지원하는 대규모 할인 행사예요. 특히 이번 '여름휴가 특별전'은 7월 28일부터 8월 21일까지 3주 동안 진행되는데요, 휴가철에 수요가 많은 인기 품목들을 중심으로 구성되어 더욱 실용적이랍니다.
정부가 지원하는 할인쿠폰에 참여 업체의 자체 할인이 더해져 시너지가 엄청나요. 덕분에 우리는 품질 좋은 수산물을 부담 없는 가격에 즐길 수 있게 되는 거죠. "이런 좋은 행사를 왜 이제 알았지?" 하시는 분들, 지금부터라도 늦지 않았으니 집중해 주세요!
이번 행사의 핵심은 바로 최대 50% 할인 혜택입니다. 정부가 지원하는 기본 할인율에 마트나 온라인몰의 추가 할인이 더해지는 구조라, 잘 찾아보면 정말 파격적인 가격에 구매가 가능해요!
주요 할인 품목과 구매처 총정리 🛒
이번 여름휴가 특별전에는 정말 다양한 수산물들이 준비되어 있어요. 특히 오징어, 고등어, 명태, 갈치 같은 대중성 어종 6종은 물론, 여름철 보양식으로 인기 만점인 장어, 전복, 광어, 우럭 등도 할인 대상에 포함됩니다. 또, 최근 가격이 많이 올라 부담스러웠던 김과 같은 건어물도 저렴하게 구매할 수 있답니다.
아울러, 8월 1일(금)부터 5일(화)까지 전국 101개 전통시장에서 온누리상품권 환급행사도 진행된다. 행사 참여 시장에서 국산 수산물을 구매한 후 영수증과 휴대전화 또는 신분증을 지참하여 시장별 시장 내 환급 부스에 방문하면 간단한 본인 확인 후 구매 금액에 따라 최대 2만 원까지 온누리상품권을 환급받을 수 있습니다.
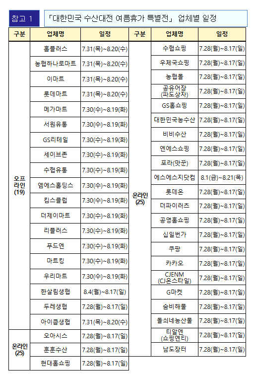
그럼 이 좋은 상품들을 어디서 살 수 있을까요? 전국 주요 마트와 온라인 쇼핑몰 대부분이 참여하니 걱정 마세요!

업체별로 할인 품목이나 할인율, 할인 기간이 조금씩 다를 수 있어요. 방문 전이나 구매 전에 해당 마트의 전단지를 확인하거나 온라인몰의 이벤트 페이지를 꼭 체크하는 습관을 들이는 게 좋아요!
'수산대전' 200% 활용 꿀팁 📝
"그래서 어떻게 하면 가장 싸게 살 수 있는데?" 하고 궁금해하실 분들을 위해 준비했습니다. 아래 단계만 따라오시면 누구나 '수산대전'의 고수가 될 수 있어요.
📝 알뜰 쇼핑 3단계 전략
- 주간 행사 품목 확인: 매주 행사 품목이 조금씩 달라질 수 있으니, 해양수산부 공식 블로그나 이용하려는 쇼핑몰 공지를 통해 '이번 주 스타 품목'이 무엇인지 확인하세요.
- 할인쿠폰 다운로드: 온라인몰의 경우, '수산대전' 전용 할인쿠폰을 미리 다운로드 받아야 합니다. 오프라인 마트는 계산 시 자동으로 적용되는 경우가 많지만, 멤버십 회원 대상 추가 할인이 있을 수 있으니 확인은 필수!
- 카드사 할인과 중복 적용: 일부 유통사에서는 특정 카드사 결제 시 추가 할인이나 N% 캐시백 이벤트를 함께 진행하기도 해요. 수산대전 할인 + 카드사 할인까지 더해지면 정말 '역대급' 득템이 가능하답니다!
예를 들어, 정상가 10,000원짜리 고등어를 산다고 가정해 볼까요? 수산대전 20% 할인, 마트 자체 10% 할인, 카드사 10% 중복 할인이 모두 적용되면 최종 구매가는 6,300원이 되는 마법! 정말 어마어마하죠?
여름휴가 특별전 핵심 요약
자주 묻는 질문 ❓
자, 어떠셨나요? 이 정도 정보면 올여름 휴가철 밥상은 풍성하고 지갑은 가볍게 지킬 수 있겠죠? 신선하고 맛있는 우리 수산물로 무더운 여름, 건강하게 이겨내시길 바랍니다. 더 궁금한 점이 있다면 언제든지 댓글로 물어봐 주세요! 😊
'금융, 재테크,경제' 카테고리의 다른 글
| 해외 카드 사기 완벽 방어를 위한 5가지 예방 수칙! (4) | 2025.07.31 |
|---|---|
| 퀵커머스란? 주문 즉시 도착하는 신개념 배송 서비스 총정리 (3) | 2025.07.29 |
| 해외사용 안심설정 서비스, 해외 카드 부정사용, 막는 꿀팁 (출국 전후 필독!) (3) | 2025.07.28 |
| 민생회복 소비쿠폰 잔액 조회 및 사용처 완벽 가이드, "내 잔액 얼마?" (6) | 2025.07.27 |
| 해외여행 시 환전? 수수료 아끼는 트래블카드 사용법 A to Z (4) | 2025.07.25 |
댓글